互信/互助/互利

厦门华气信息咨询有限公司

Xiamen HuaQi Information Consult Co.,Ltd.

新闻中心
【天然气】联合能源(00467-HK)斥15亿收购巴基斯坦凝析油及天然气业务
来源: | 作者:华气能源猎头 | 发布时间: 2018-03-01 | 1643 次浏览 | 分享到:

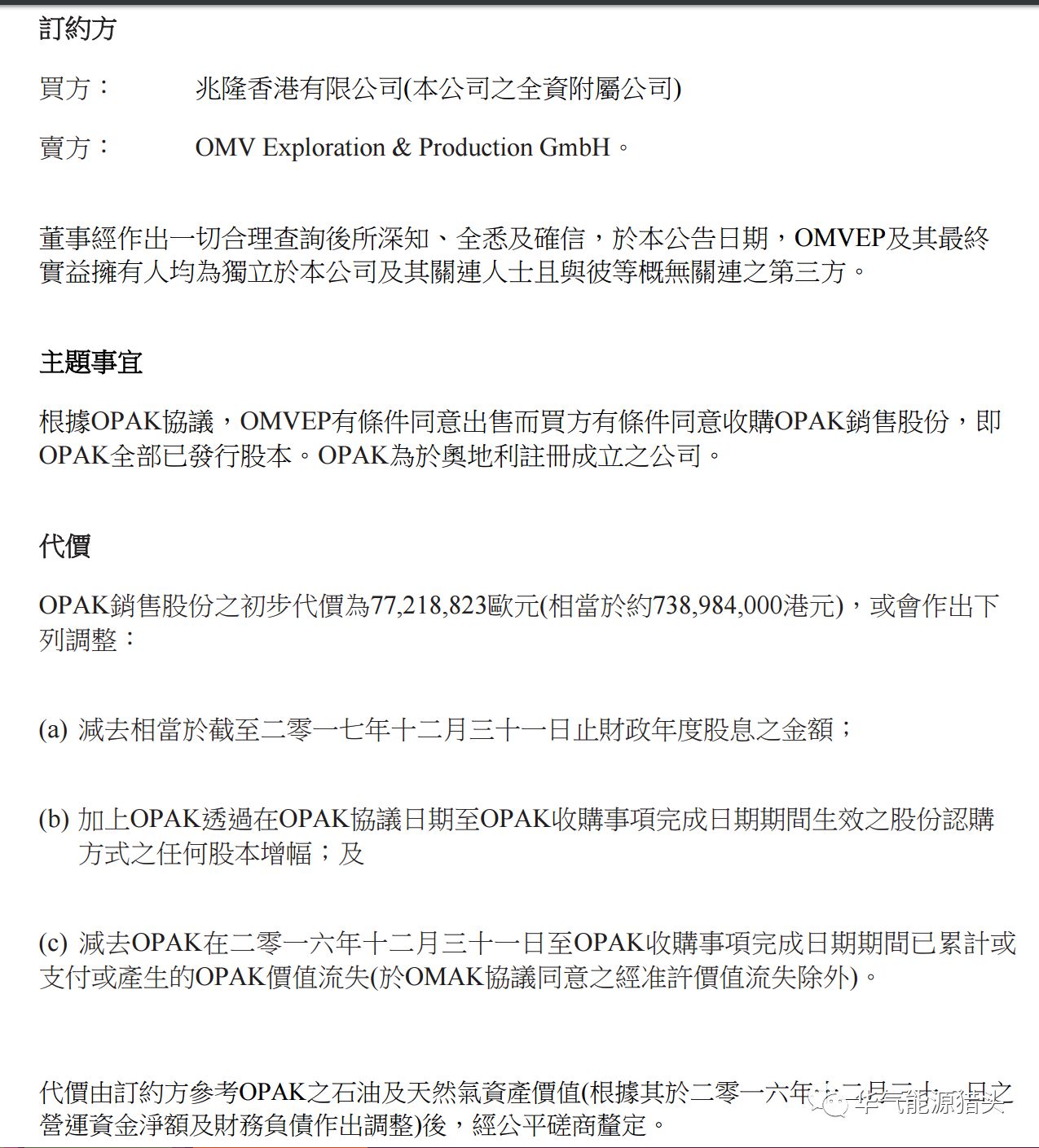
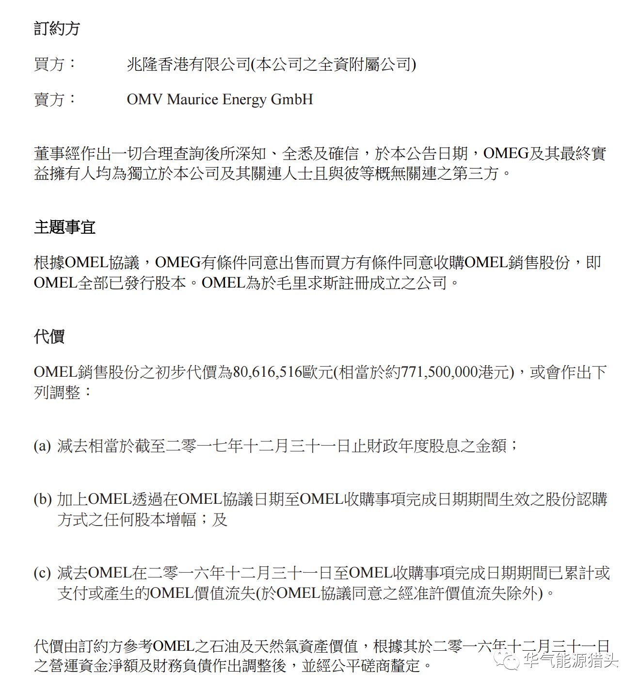
       联合能源集团(00467-HK)公布,公司之全资附属公司兆隆香港独立第三方OMV Maurice Energy GmbH(OMEG)与OMV Exploration & Production GmbH(OMVEP)收购巴基斯坦天然气业务OMV Maurice Energy Limited(OMEL)及OMV (PAKISTAN) Exploration Gesellschaftm.b.H.(OPAK)全部股权,初步代价分別为8061万欧元(约7.71亿港元)及7722万欧元(约7.39亿港元),拟以內部资源拨付。

       收购事项将使集团能获得所有生產油田及大部份勘探油田之经营权,並与巴基斯坦主要市场参与者合作。集团自2011年以来一直於巴基斯坦大举投资。透过引入中国石油及天然气专业知识及供应链管理,集团於过去五年已成功实现倍数式增长,使集团及其巴基斯坦附属公司 United Energy Pakistan Limited 成为巴基斯坦最大国外勘探及生產公司及投资者。收购该等目標公司将本集团於巴基斯坦之上游业务延伸及扩大。该等目標公司於巴基斯坦从事天然气及凝析油之勘探、开发及生產,而本集团於巴基斯坦有深厚根基。

       OMEG(OMV Maurice Energy GmbH):为於奥地利註册成立之公司,主要从事石油、凝析油及天然气之勘探、开发及生產。OMVEP为於奥地利註册成立之公司,主要从事石油、凝析油及天然气之勘探、开发及生產。

        OMVEP(OMV Exploration & Production GmbH):OMVEP为于奥地利注册成立之公司,主要从事石油、凝析油及天然气之勘探、开发及生产。


        OMEL(OMV Maurice Energy Limited)

       OPAK(OMV (PAKISTAN) Exploration Gesellschaftm.b.H.)为於奥地利註册成立之公司,主要从事凝析油及天然气之勘探、开发及生產。OMEL为於毛里求斯註册成立之公司,主要从事凝析油及天然气之勘探、开发及生產。

 

【OMEL收购事项】

【OPAK收购事项】



相关公告下载链接:須予披露交易: 收購OMV MAURICE ENERGY LIMITED 及 OMV (PAKISTAN) EXPLORATION GESELLSCHAFT M.B.H.


http://pdf.dfcfw.com/pdf/H2_AN201802281095842016_1.pdf


来源:财华社/东方财富网

编辑:华气能源猎头(energyhunt)

转载请注明出处,感谢!


系我们 / C​​ontact Us
联系电话:139-0601-7753
简历投递:hqhr@hqhunt.com
工作时间08:30-12:00am;14:00-18:00​​​ pm
联系地址:厦门自贸区海沧片区海景路268号海翼大厦1号楼
邮政编号:361026

企业订单   在线简历提交

  • ​​更多能源行业新闻

更多