互信/互助/互利

厦门华气信息咨询有限公司

Xiamen HuaQi Information Consult Co.,Ltd.

新闻中心
【石化】6.5亿元 航天工程签约福建申远新材料二期年产40万吨聚酰胺一体化项目气化工程总承包合同
来源: | 作者:hq20150320 | 发布时间: 2019-07-28 | 623 次浏览 | 分享到:

原标题:6.5亿元 福建40万吨/年聚酰胺项目气化工程总承包合同在京签约

来源:炼油化工动态 

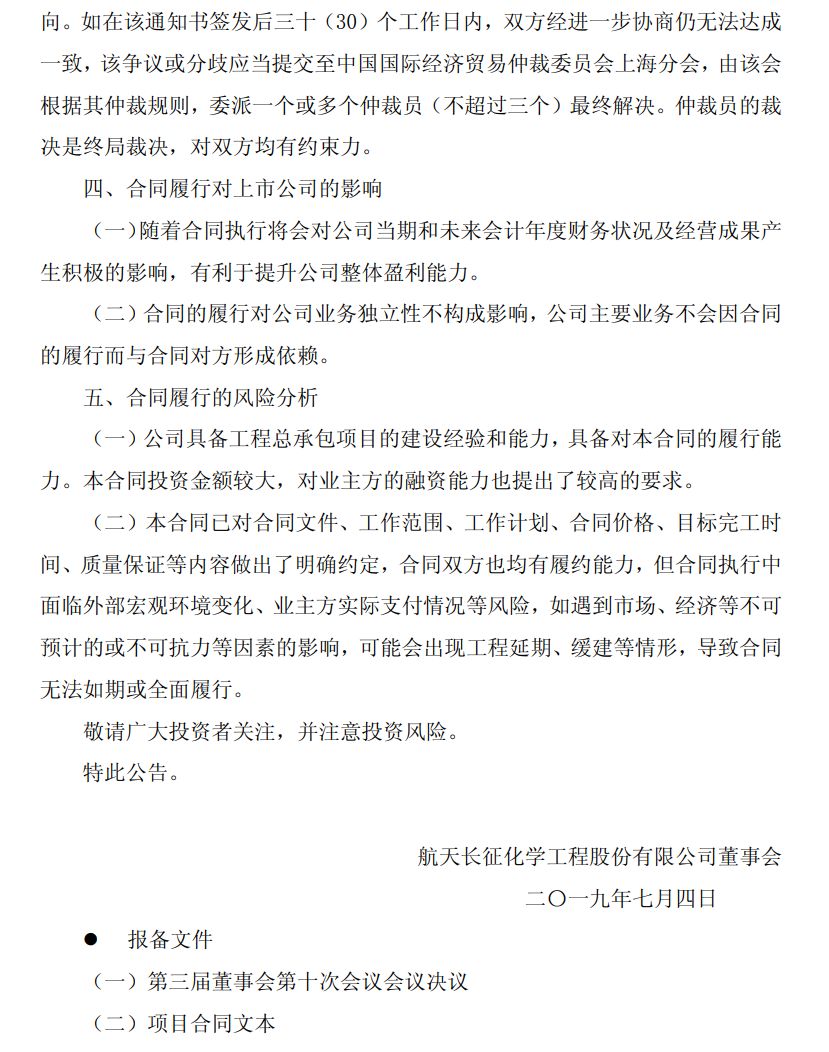
      7月23日,申远新材料二期年产40万吨聚酰胺一体化项目气化工程总承包合同签约仪式在京举行。航天一院副院长、航天工程公司董事长唐国宏,航天工程公司副总经理朱玉营,申远新材料总经理潘德标、副总经理谷俊以及项目各成员代表参加签约仪式项目采用2台航天炉,合同金额6.5亿元。


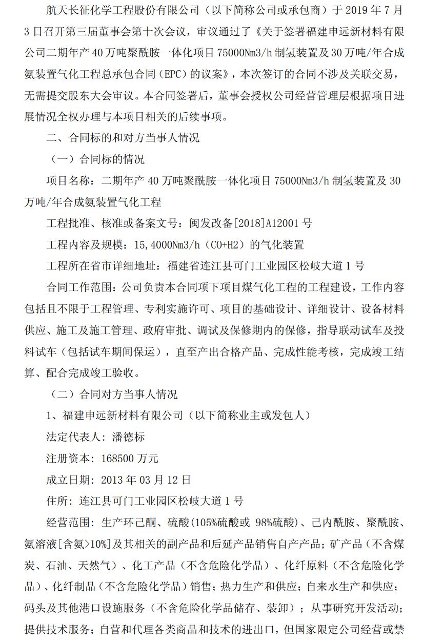
  • 航天工程公司负责该项目煤气化工程的工程建设,工作内容包括且不限于工程管理、专利实施许可、项目的基础设计、详细设计、设备材料供应、施工及施工管理、政府审批、调试及保修期内的保修,指导联动试车及投料试车(包括试车期间保运),直至产出合格产品、完成性能考核,完成竣工结算、配合完成竣工验收。

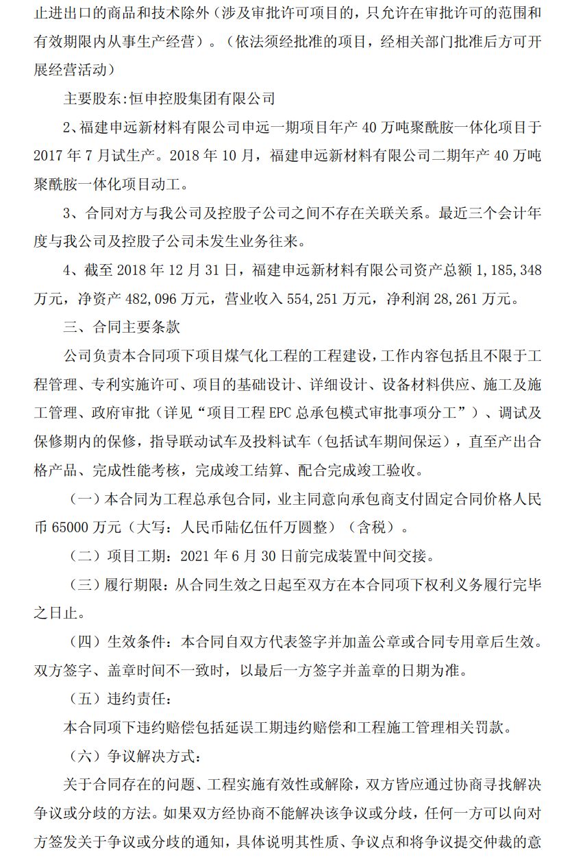
  • 申远新材料有限公司是恒申集团的全资子公司,申远二期年产40万吨聚酰胺一体化项目75000Nm³/h制氢装置及30万吨/年合成氨装置气化工程项目,位于福建连江县可门经济技术开发区内,是恒申控股集团打造千亿级先进制造业产业集群,打造成为全球规模最大、技术最优、环保最佳的聚酰胺及硫酸铵供应商的重要举措。项目总规模为年产百万吨聚酰胺一体化项目,其中一期项目中的煤气化技术采用了航天粉煤加压气化技术,投用3台航天炉。

      该项目投产后,恒申集团己内酰胺年产能将超过150万吨,约占全球总产能的30%。


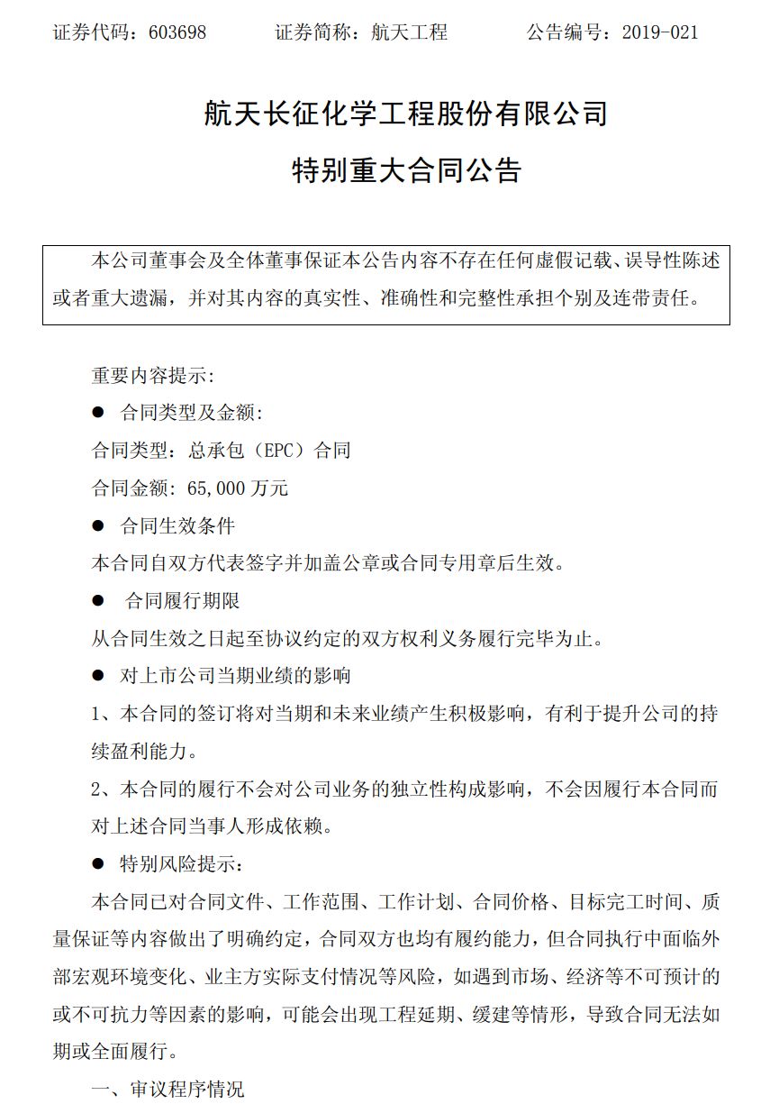
附:航天长征化学工程股份有限公司 特别重大合同公告

公告链接:http://notice.10jqka.com.cn/api/pdf/20b5c4c9a1bdafd8.pdf


来源:炼油化工动态&同花顺金融服务网
编辑:华气能源猎头(微号:energyhunt) 
转载请注明出处,感谢!


系我们 / C​​ontact Us
联系电话:139-0601-7753
简历投递:hqhr@hqhunt.com
工作时间08:30-12:00am;14:00-18:00​​​ pm
联系地址:厦门自贸区海沧片区海景路268号海翼大厦1号楼
邮政编号:361026

企业订单   在线简历提交

  • ​​更多相关新闻

更多