厦门华气信息咨询有限公司
Xiamen HuaQi Information Consult Co.,Ltd.
网站首页>新闻中心
通知链接:
http://www.ndrc.gov.cn/gzdt/201905/W020190531580121820084.pdf
来源:国家发改委
编辑:华气能源猎头(微号:energyhunt)
转载请注明出处,感谢!
企业订单提交 在线简历提交
【天然气】全球LNG市场新趋势利好中国供气安全 11月中国LNG进口量651万吨 同比增长9.4%
2019-12-23
【天然气】项目总投资2.39亿美元,中集圣达因LNG低温装备基地项目开工 打造全球最大的LNG低温装备产业基地
【石油】中国首次发布原油进口周度到岸价格,原油市场新添“风向标” 未来或影响我国天然气市场定价
【天然气】澳门天然气与北京京能正式签署合作协议 直湾岛LNG接收站将建三条海底管道直通粤港澳
【石油】国务院:支持符合条件的企业参与原油进口、成品油出口(附:《关于营造更好发展环境支持民营企业改革发展的意见》)
【天然气】《中国天然气采暖(居民)需求分析》报告发布会在京成功举行 报告预测2030年我国天然气采暖规模将翻番
【政策】中国在电力电信铁路石油天然气等多领域放开竞争性业务
【LPG】2020年LPG供应过剩买家将获益,LPG市场市场规模超1700亿元 有望迎来衍生工具
2019-12-12
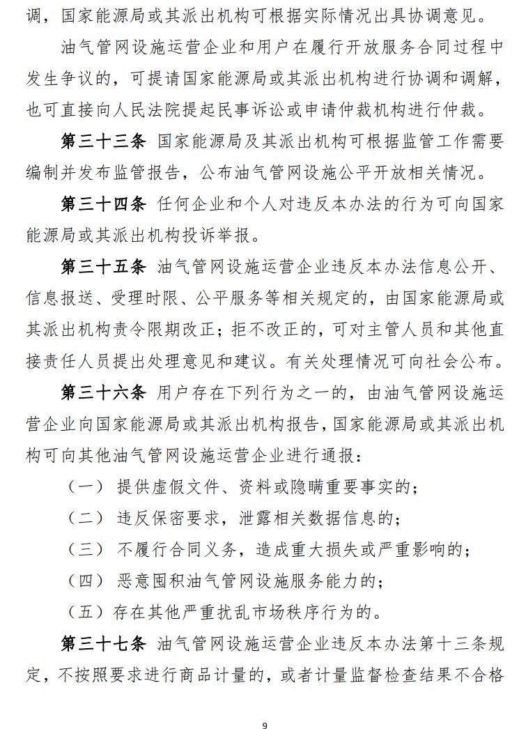
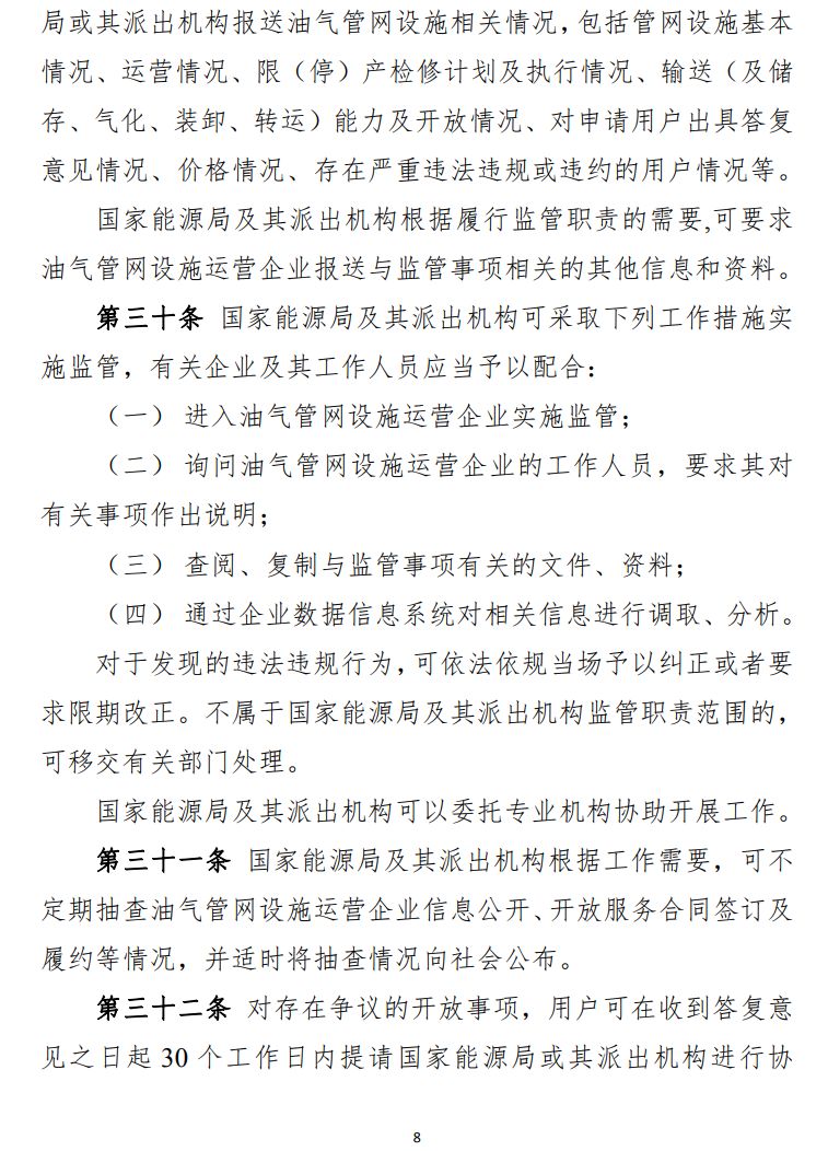
【天然气】阿卡普能源(AkapEnergy)预测:到2025年非洲天然气或占全球市场的15%到20%