互信/互助/互利

厦门华气信息咨询有限公司

Xiamen HuaQi Information Consult Co.,Ltd.

新闻中心
【天然气】关于"进口LNG窗口一站通"中短期协议"4+5"产品方案优化的公告
来源: | 作者:华气能源猎头 | 发布时间: 2019-05-28 | 1763 次浏览 | 分享到:


原标题:关于"进口LNG窗口一站通"中短期协议"4+5"产品方案优化的公告

文:上海石油天然气交易中心(微号:shpgx2015)

SHPGX导读:

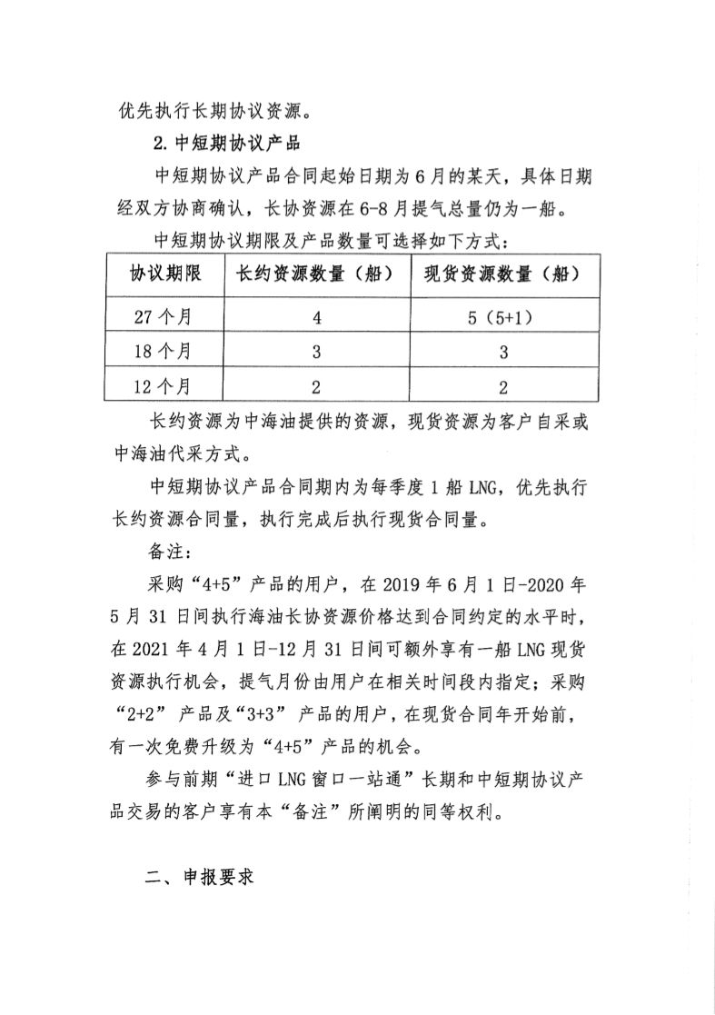
为了更好地吸纳各方智慧、回应相关市场主体合理关切和激发天然气市场活跃度,中海石油气电集团和上海石油天然气交易中心经研究决定,对中短期协议“4+5”产品方案进行优化,同时延长第二期“进口LNG窗口一站通”长期和中短期协议产品的报名截止时间,现将相关事宜公告如下~

相关:中石油与上海石油天然气交易中心联合开展天然气市场化交易

文:上海石油天然气交易中心(微号:shpgx2015)

SHPGX导读:

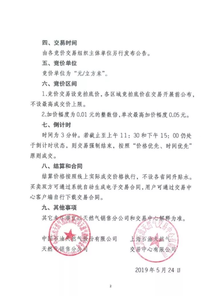
为落实党中央、国务院关于推进供给侧结构性改革的总体要求,结合国家发展改革委关于推动天然气价格市场化改革相关文件精神,更充分发挥市场在资源配置中的决定性作用,增强天然气保障能力,上海石油天然气交易中心与中国石油天然气股份有限公司天然气销售分公司于5月份开始举行天然气竞价交易。现将交易事项公告如下~





来源:上海石油天然气交易中心(微号:shpgx2015)

编辑:华气能源猎头(微号:energyhunt) 

转载请注明出处,感谢!


系我们 / C​​ontact Us
联系电话:139-0601-7753
简历投递:hqhr@hqhunt.com
工作时间08:30-12:00am;14:00-18:00​​​ pm
联系地址:厦门自贸区海沧片区海景路268号海翼大厦1号楼
邮政编号:361026

企业订单   在线简历提交

  • ​​更多猎头行业新闻

更多