来源:同花顺金融服务网交易概述:
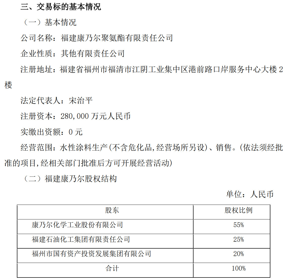
2019年8月25日买卖双方签署股权转让协议,康乃尔化学将其持有的目标公司51%的股权以零元人民币价格转让给万华化学,双方在协议签署之日起30个工作日内完成股权交割。协议签署日,福建康乃尔各股东实缴出资额为零元,账面净资产为零元。本次收购资产的资金来源为公司自有资金或者自筹资金。买卖双方完成80%股权交割后,目标公司更名为“万华化学(福建)有限公司”。买卖双方完成80%的股权交割后,目标公司员工纳入买方体系,作为买方控股子公司员工留用。项目名称:福建康乃尔聚氨酯有限责任公司 40 万吨/年 MDI 项目
建设地点:福建省福州市福清市江阴镇
建设单位:福建康乃尔聚氨酯有限责任公司
项目概况: 本项目厂址位于福建省福清市江阴半岛的江阴工业集中区东南电化股份有 限公司南侧。 项目分两期建设,一期为 40 万吨/年 MDI 装置,并配套建设 5.5 万吨/年甲 醛(以 100wt%甲醛计)、10 万吨/年 ODC 盐酸电解装置(以 100%Cl2计)。二期 5 配套建设 48 万吨/年硝基苯、36 万吨/年苯胺、27 万吨/年硝酸装置。项目用地 为江阴工业集中区规划的工业用地,总面积 566,434 ㎡。
项目投资:项目报批总投资为 660,184 万元,其中一期投资 560,458 万元。 该项目已经签署项目用地投资合同并取得施工许可证,2018 年 10 月 19 日 40 万吨/年 MDI 项目获得核准,2018 年 12 月 14 日项目环境影响报告书获得批复, 2018 年 12 月 25 日项目安全评价审查获得批复,2019 年 1 月 31 日项目建设监控 化学品生产设施获得批复。截止目前为止,前期工程量投入约 3 亿元人民币,实 际资金支付约 1.8 亿元人民币。
相关:MDI卖出“白菜价”营收超315亿!万华化学半年报出炉
来源:慧聪化工网
2019年8月20日,万华化学(600309)发布2019年半年度报告。根据公告显示,报告期内实现营收315.39亿元,同比下滑15.35%;归属于上市公司股东的净利润56.21亿元,较上年同期下滑46.49%;基本每股收益为1.79元,上年同期为3.35元。 万华化学表示,受全球经济发展增速放缓。据了解,2019年上半年,万华化学主产品价格下滑以及出口成本增加等因素影响,该公司产品的盈利能力受到一定影响。 资料显示,万华化学主要从事聚氨酯(MDI、TDI、多元醇),丙烯及其下游丙烯酸、环氧丙烷等系列石化产品,SAP、TPU、PC、PMMA、有机胺、ADI、水性涂料等精细化学品及新材料的研发、生产和销售。其中MDI产品是制备聚氨酯的最主要原料之一,聚氨酯具有橡胶、塑料的双重优点,广泛应用于化工、轻工、纺织、建筑、家电、建材、交通运输、航天等领域。目前,万华化学的多套MDI装置产品质量和单位消耗均达到国际先进水平,是全球最主要的MDI供应商之一。
【天然气】全球LNG市场新趋势利好中国供气安全 11月中国LNG进口量651万吨 同比增长9.4%
2019-12-23
【天然气】项目总投资2.39亿美元,中集圣达因LNG低温装备基地项目开工 打造全球最大的LNG低温装备产业基地
2019-12-23
【石油】中国首次发布原油进口周度到岸价格,原油市场新添“风向标” 未来或影响我国天然气市场定价
2019-12-23
【天然气】澳门天然气与北京京能正式签署合作协议 直湾岛LNG接收站将建三条海底管道直通粤港澳
2019-12-23
【石油】国务院:支持符合条件的企业参与原油进口、成品油出口(附:《关于营造更好发展环境支持民营企业改革发展的意见》)
2019-12-23
关于我们 | 猎头介绍 | 居间业务 | 新闻中心 | 猎头职位 | 供需信息 | 联系我们 | 网站地图
--------------------------------------------------------------------------------------------------------------------------------------------
经营理念:互信/互助/互利 地址:中国厦门自贸区(海沧保税港区)海景东路12号西侧一层(PC:361026)
企业微信号:energyhunt 网址:http://www.hqhunt.com 邮箱:hqhr@hqhunt.com
Copyright(c)2016-2020 版权所有:厦门华气信息咨询有限公司 闽ICP备16001811号-1
