互信/互助/互利

厦门华气信息咨询有限公司

Xiamen HuaQi Information Consult Co.,Ltd.

新闻中心
【天然气】国家最新扶持政策出台!生物天然气 一个难以想象的巨大市场
来源:上海证券报 | 作者:华气能源猎头 | 发布时间: 2018-09-03 | 1476 次浏览 | 分享到:

生物天然气产业化推动信号已经明确释放。国家能源局综合司近日下发的《关于请上报生物天然气产业化示范储备项目的通知》(下称《通知》)提出,将建立政策支持和管理体系,完善补贴支持政策,建设一批商业化项目,初步形成生物天然气生态循环经济新业态。

(来源:上海证券报 ID:shzqbwx 作者:李苑)

生物天然气是以牲畜粪便、农作物秸秆、城镇生活垃圾、工业有机废弃物等原料,厌氧发酵产生沼气,经净化提纯后与常规天然气成分、热值等基本一致的绿色低碳清洁可再生燃气。

公开资料显示,预计到2030年,中国天然气需求量将从现在不到2000 亿立方米达到4000亿立方米。

除国内生产和进口外,天然气缺口将达到2000亿立方米。而我国沼气资源量丰富,具有弥补天然气缺口的巨大潜力。

据粗略估算,目前我国沼气资源量近2000亿立方米,到2050年,该值将超过3000亿立方米。其中,农村畜禽粪污和未合理利用的秸秆占沼气资源量60%以上。

近年来,我国频出政策推动生物天然气产业化。今年6月发布的《中共中央 国务院关于全面加强生态环境保护 坚决打好污染防治攻坚战的意见》提出要实施生物天然气工程;今年7月国务院印发的《打赢蓝天保卫战三年行动计划》也提出,在具备资源条件的地方鼓励发展生物天然气。

上证报记者从权威渠道获悉,《通知》只是一个开始,后续或将有更多支持政策酝酿出台。

“生物天然气的春天即将来临。”有行业资深人士对上证报记者表示,这是生物质能源产业未来发展的一个重要方向,除了环保、民生、清洁能源属性外,更重要的是沼渣沼液做有机肥,不但能够改变中国的农业生态结构,还能使生物质能与现代农业能够形成自然闭环。一旦产业链打通,预计整个市场规模将达万亿元。

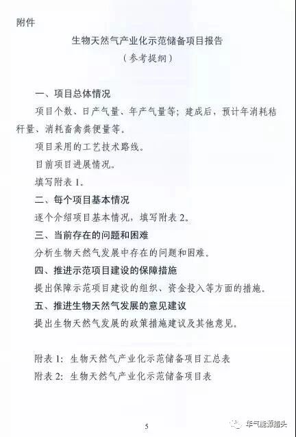
《通知》明确,生物天然气产业化示范项目建设目的:

一是突破关键技术,形成工业化发展能力;

二是探索建立商业模式,提高市场化发展水平;

三是健全行业标准,完善产业体系;

四是建设一批商业化项目,初步形成生物天然气生态循环经济新业态;

五是建立政策支持和管理体系,完善补贴支持政策。

《通知》提出,将生物天然气纳入能源发展战略和天然气发展战略,建立生物天然气优先利用机制,完善生物天然气补贴政策,将补贴重点从发电转向燃气。

按照《通知》要求,各省(自治区、直辖市)发展改革委、能源局以及各大能源央企梳理的储备项目,于9月14日前上报。


相关:国家能源局《关于请上报生物天然气产业化示范储备项目的通知》

来源:国家能源局

国家能源局综合司表示,生物天然气产业化示范项目建设的目的在于,一是突破关键技术,形成工业化发展能力;二是探索建立商业模式,提高市场化发展水平;三是健全行业标准,完善产业体系;四是建设一批商业化项目,初步形成生物天然气生态循环经济新业态;五是建立政策支持和管理体系,完善补贴支持政策。

根据《通知》,示范项目需满足设计日产气1万立方米生物天然气或2万立方米沼气以上,容积产期率超过1.2,设计年发酵设备运行小时数超过7000小时;项目2020年底前建成投运;由专业化企业投资、建设和运行管理;满足环境保护、安全等方面法律法规和规范性文件的要求。






来源:上海证券报 ID:shzqbwx 作者:李苑&国家能源局

编辑:华气能源猎头(微号:energyhunt)

转载请注明出处,感谢!


系我们 / C​​ontact Us
联系电话:139-0601-7753
简历投递:hqhr@hqhunt.com
工作时间08:30-12:00am;14:00-18:00​​​ pm
联系地址:厦门自贸区海沧片区海景路268号海翼大厦1号楼
邮政编号:361026

企业订单   在线简历提交

  • ​​更多能源行业新闻

更多