中新经纬客户端2月9日电 在证监会9日举行的例行新闻发布会上,表示,经过周密准备,原油期货上市的各项工作已经基本完成,将于2018年3月26日在上海期货交易所子公司——上海国际能源交易中心挂牌交易。
五年多漫长的筹备历程,牵动了包括财政部、商务部、税务总局、证监会、人民银行、外汇局、海关总署、质监局等多个相关部门,并出台了一系列的政策来支持原油期货的推出。
作为全球原油最大进口国,数据显示中国对外原油依赖度已经超过67%。推出人民币计价的原油期货后,中国将能够减少在原油贸易中对美元的依赖,降低与美元相关的汇率风险。
原油期货筹备五年多
自2012年证监会表示将推出原油期货以来,中国的原油期货上市计划已经筹备了五年多时间。
2014年12月12日,证监会批准上期所在其国际能源交易中心(INE)开展原油期货交易。
2015年,上海国际能源交易中心曾两次宣布启动原油期货上市项目,但均未能如愿。
2016年,中国市场经历了钢价和铁矿石价格的大幅波动,原油期货上市再一次延期。
2017年5月11日,经证监会批复同意,能源中心发布了《上海国际能源交易中心原油期货标准合约》。
对于原油期货迟迟没能推出的原因,12月5日,北京商报援引(香港)金融衍生品投资研究院院长王红英表示,原油关系到国计民生,对于市场化之后风险评估如何进行,我国相关部门还是保持着比较审慎的态度。
北京商报称,无论是从市场状况还是需求来看,我国原油期货的推行时机都已成熟。但值得注意的是,在业内人士看来,近日美国的加息和降税可能会导致原油期货的推行延缓。
人民币计价是中国原油期货的基本思路之一
从设计思路上来说,中国原油期货总体设计的基本思路是“国际平台、净价交易、保税交割、人民币计价”。
“国际平台”即交易国际化、交割国际化和结算环节国际化,以方便境内外交易者自由、高效、便捷地参与,并依托国际原油现货市场,引入境内外交易者参与,包括跨国石油公司、原油贸易商、投资银行等,推动形成反映中国和亚太时区原油市场供求关系的基准价格。
“净价交易”就是计价为不含关税、增值税的净价,区别于国内目前期货交易价格均为含税价格的现状,方便与国际市场的不含税价格直接对比,同时避免税收政策变化对交易价格的影响。
“保税交割”就是依托保税油库,进行实物交割,主要是考虑保税现货贸易的计价为不含税的净价,保税贸易对参与主体的限制少,保税油库又可以作为联系国内外原油市场的纽带,有利于国际原油现货、期货交易者参与交易和交割。
“人民币计价”就是采用人民币进行计价和结算。
中国原油期货的特殊性主要体现在两方面。
首先,从资金以及专业能力上对投资者有严格要求。比如,个人开户需要50万元资金,还要通过比较严格的现场试卷测试,测试合格才符合基本条件。
另一方面,原油期货是第一个允许境外投资者直接交易的期货品种。由于交易所在上海自由贸易区注册,外商可以先投资中国商品市场。对于境外投资者来说,可使用美元等外汇资金作为保证金,国内的其他品种都还不具备这个条件。
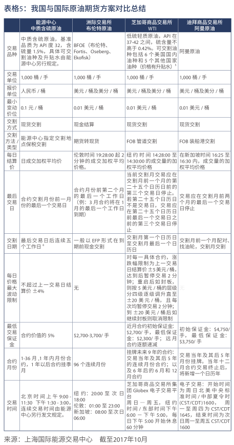
目前国际原油期货对比
此前上海期货交易所旗下的上海国际能源交易中心(INE)副总经理陆丰表示,目前大宗商品的定价都是美元计价、美元结算,上海国际能源交易中心推出人民币计价结算的商品,可以理解为用美元计价的原油期货叠加人民币兑美元的汇率波动,因此在选用人民币计价的原油期货做原油国际贸易的时候可以简单用人民币直接支付的方式规避美元兑人民币大幅度波动带来的风险。
从全球来看,据统计,目前国际上有12家交易所推出了原油期货,其中最主流的品种有:
芝加哥商品交易所集团(CME)旗下纽约商业交易所(NYMEX)上市的WTI原油;
洲际交易所(ICE)上市的布伦特原油;
迪拜商品交易所上市的阿曼原油期货。
我国的原油期货方案和目前国际上几个主要的原油期货品种在交割等级、合约大小、报价单位、交易时间、挂牌月份等多个方面都有所不同。下面是之间的对比图。
来源:中新经纬& 华尔街见闻&证券日报等综合
编辑:华气能源猎头(微号:energyhunt)
转载请注明出处,感谢!
【天然气】全球LNG市场新趋势利好中国供气安全 11月中国LNG进口量651万吨 同比增长9.4%
2019-12-23
【天然气】项目总投资2.39亿美元,中集圣达因LNG低温装备基地项目开工 打造全球最大的LNG低温装备产业基地
2019-12-23
【石油】中国首次发布原油进口周度到岸价格,原油市场新添“风向标” 未来或影响我国天然气市场定价
2019-12-23
【天然气】澳门天然气与北京京能正式签署合作协议 直湾岛LNG接收站将建三条海底管道直通粤港澳
2019-12-23
【石油】国务院:支持符合条件的企业参与原油进口、成品油出口(附:《关于营造更好发展环境支持民营企业改革发展的意见》)
2019-12-23
关于我们 | 猎头介绍 | 居间业务 | 新闻中心 | 猎头职位 | 供需信息 | 联系我们 | 网站地图
--------------------------------------------------------------------------------------------------------------------------------------------
经营理念:互信/互助/互利 地址:中国厦门自贸区(海沧保税港区)海景东路12号西侧一层(PC:361026)
企业微信号:energyhunt 网址:http://www.hqhunt.com 邮箱:hqhr@hqhunt.com
Copyright(c)2016-2020 版权所有:厦门华气信息咨询有限公司 闽ICP备16001811号-1
