互信/互助/互利

厦门华气信息咨询有限公司

Xiamen HuaQi Information Consult Co.,Ltd.

新闻中心
【天然气】中国海油浙江分公司明天将向买家公开明年LNG合同价
来源: | 作者:华气能源猎头 | 发布时间: 2017-12-29 | 1799 次浏览 | 分享到:

      据路透社12月27日北京报道,中国海洋石油总公司(中国海油/CNOOC)麾下的浙江分公司27日宣布,该公司将在12月29日通过上海石油天然气交易中心向买家公开2018年液化天然气(LNG)合同价格。

       中国海油没有透露有关合同数量以及明年价格将在何时设置的细节。

       中国海油说,明年LNG合同价格将适用于来自4个地区的买家,包括浙江省、江苏省、安徽省和上海市。

       李峻编译自路透社


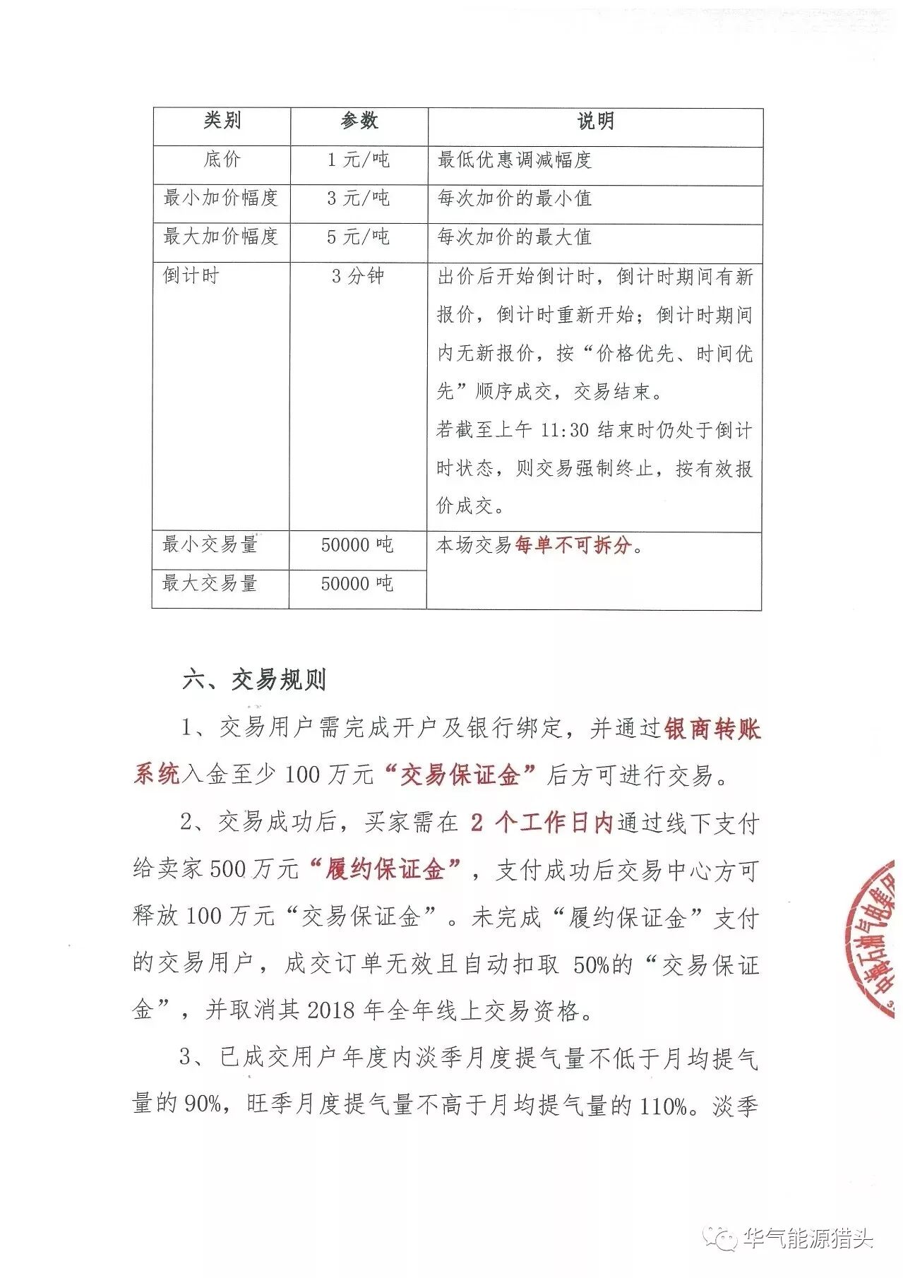
关于转发中海石油气电集团有限责任公司浙江销售分公司LNG年度合同交易的公告[交易中心2017(52)号]



中国LNG出厂价格指数:由上海石油天然气交易中心独家发布,重点监测国内14个地区的近50座LNG工厂和接收站,以交易中心的交易数据为基础,辅以交易中心股东单位、合作资讯机构的报价计算得出,主要反映国内市场LNG价格走势。

中国华南LNG交易价格指数:由上海石油天然气交易中心独家发布,将国内LNG销售价格与国产管道气、进口LNG、进口原油等价格挂钩,同时考虑华南地区的燃料油、LPG、柴油、电力等替代能源的价格综合测算形成,主要反映无成交情况下华南地区LNG市场评估价值。



来源:上海石油交易中心

编辑:华气能源猎头(微号:energyhunt)

转载请注明出处,感谢!

系我们 / C​​ontact Us
联系电话:139-0601-7753
简历投递:hqhr@hqhunt.com
工作时间08:30-12:00am;14:00-18:00​​​ pm
联系地址:厦门自贸区海沧片区海景路268号海翼大厦1号楼
邮政编号:361026

企业订单   在线简历提交

  • ​​更多能源行业新闻

更多